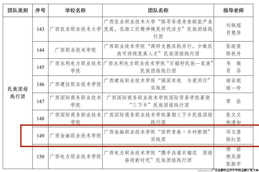
根据自治区党委宣传部、自治区文明办、自治区教育厅、共青团广西区委、广西学联《关于开展 2023 年广西大中专学生志愿者暑期文化科技卫生“三下乡”社会实践活动的通知》(桂青联发[2023]17号)要求,经学校申报、材料审核、评议研究最终评出活动 2023 年广西大中专学生志愿者暑期文化科技卫生“三下乡”社会实践全国重点团队 68 支、自治区重点团队 200支。其中,广西金融职业技术学院金融系“田野青春 · 乡村新颜”实践团获评自治区重点团队。

三下乡重点团队截图.png
广西金融职业技术学院金融系学子在此次社会实践活动中展现了当代大学生不怕吃苦、勇担责任的精神风貌,新时代青年重任在肩,应主动发挥自身优势,敢担当,有作为,展风采,做实事,用所学积极回馈社会。
我要评论 (网友评论仅供其表达个人看法,并不表明本站同意其观点或证实其描述)
全部评论 ( 条)