抓党建 强统领
学校坚持党建统领,注重顶层设计,科学谋划学校事业发展,出台了《首批全国党建工作示范高校培育创建工作方案》
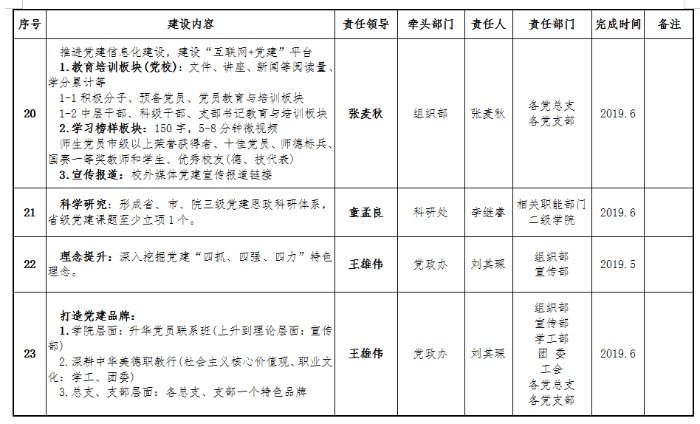
2019年1月,学校党委根据《教育部办公厅关于公布首批全国党建工作示范高校、标杆院系、样板支部培育创建单位名单的通知》(教思政厅函〔2018〕43号)确定学校为首批全国党建工作示范高校培育创建单位(全国十所之一)通知精神,按照上级的部署和要求,结合学校全国党建工作示范高校培育创建实际,出台了《首批全国党建工作示范高校培育创建工作方案》。
抓学习、强统领,党建工作做精形成向心力。学校党委坚持以学为本,把政治学习摆在首位,对照原文加强学习,联系实际学,学出坚定信仰,学出使命担当,统一思想,提高认识,形成工作合力。一是深入学习习近平总书记讲话精神。学校党委在第一次党委中心组学习和第一次、第二次、第三次党委会上学习了习近平总书记在中共中央政治局民主生活会上的重要讲话精神、国家主席习近平的二〇一九年新年贺词精神、习近平总书记在纪念刘少奇同志诞辰120周年座谈会上的重要讲话精神、习近平总书记在全国教育大会重要讲话精神等。学校党委要求班子成员要全面系统深入地抓好学习贯彻。要把学校各项改革融入国家发展改革大局。进一步树牢“四个意识”,坚定“四个自信”,做到“两个维护”。要紧密团结在以习近平同志为核心的党中央周围,满怀信心、拥抱梦想,以坚如磐石的信心、只争朝夕的劲头、坚韧不拔的毅力,保持永不懈怠的精神状态和一往无前的奋斗姿态,在接续奋斗中为实现“化院梦”书写新时代的光荣历史,创造新的更大的奇迹。二是学习贯彻全国全省会议精神。学校党委在第三次党委会上学习了第二十六次全国高校党建工作会议精神、全省教育大会精神和《关于加强和改进党委(党组)理论学习中心组学习的十条措施》。学校党委要求要紧密联系学校各项工作实际开展学习,要对标学习内容一项一项、一条一条抓好落实。
抓贯通、强责任,党建工作做强形成竞争力。以党建培育创建、统一战线和意识形态工作的谋划部署推进全面从严治党,以民主生活会的开展强化主体责任和一岗双责,通过这两个抓手形成竞争力。一是制订出台《首批全国党建工作示范高校培育创建工作方案》。学校召开了党委会,专题研究部署首批全国党建工作示范高校培育创建工作。学校党委副书记、校长王雄伟提出了“四抓四强四力”党建理念:“(1)抓学习(党委中心组学习、党委会抓主题教育学习、抓党员干部学习)、强统领(强化思想统领,做到四个意识、四个自信、两个维护),党建工作做精形成向心力,工作形成合力,做到把方向过硬;(2)抓贯通(抓全面从严治党,抓党的纪律)、强责任(强化主体责任、强化一岗双责),党建工作做强形成竞争力,做到管大局过硬;(3)抓转化(党委班子建设,作风建设、抓关键少数)、强制度(规范制度建设、落实党委领导下的校长负责制),党建工作做细,提高班子成员水平和业务能力,形成凝聚力,做到做决策过硬;(4)抓融合(指抓党建与业务融合,作到党建与业务同时谋划、同考核)、强措施(指制定一些举措),党建工作做实形成生产力,保落实过硬,促进事业发展。”成立了首批全国党建工作示范高校培育创建领导小组,制定了工作方案,编制了任务指标体系表,主要是《首批全国党建示范校培育创建工作方案》任务表、首批全国党建工作示范高校培育创建方案“双创”工作重点任务分解表。学校党委要求按照“四抓四强四力”党建理念,大力抓好党建示范校培育创建工作。二是总结部署学校统一战线和意识形态工作。学校党委强调统一战线工作十分重要,是我党三大法宝之一,在我国进一步深入改革开放、在建设新时代中国特色社会主义的时代背景下更要加强统战工作,要高度重视这项工作;要求加强学习,进一步了解党的相关政策与法规;要求真抓实干、抓紧抓牢、守住底线,不能出现任何问题,要扎实做好统一战线工作。学校党委强调意识形态工作的极端重要性,要求加强学习习近平新时代中国特色社会主义思想,牢固树立“四个意识”,坚定“四个自信”,做到“两个维护”,牢牢把握学校意识形态工作主动权和话语权。特别是要提高政治站位,意识形态是管总的,是新时代中国特色社会主义思想的重要组成部分;要明确职责,意识形态涉及到学校各项工作的方方面面,各部门要高度重视、明确责任;要守住底线,师生员工要做到不该说的坚决不说,不该做的坚决不做;要敢于亮剑,面对意识形态领域出现的问题要及时解决、彻底解决;要强化监督,确保学校和谐稳定。三是安排部署学校党委班子2018年度民主生活会。学校党委审议了学校党员领导干部2018年度民主生活会方案,全体班子成员认领了意见。学校党委要求在将方案上报湖南省教育厅审核通过后,积极做好会议各项准备工作;班子成员针对认领的意见要加强整改。
2019年元月24日,学校党委副书记、校长王雄伟主持党委会,集全校智慧,编制了《首批全国党建工作示范高校培育创建工作方案》。

























我要评论 (网友评论仅供其表达个人看法,并不表明本站同意其观点或证实其描述)
全部评论 ( 条)