12月9日上午,学校2021年度优秀主题党日活动和党建创新创优项目评审答辩会召开。校党委书记韩宪洲、党委副书记徐芳、吴惠,党委常委、统战部部长邢琪出席了评审会。
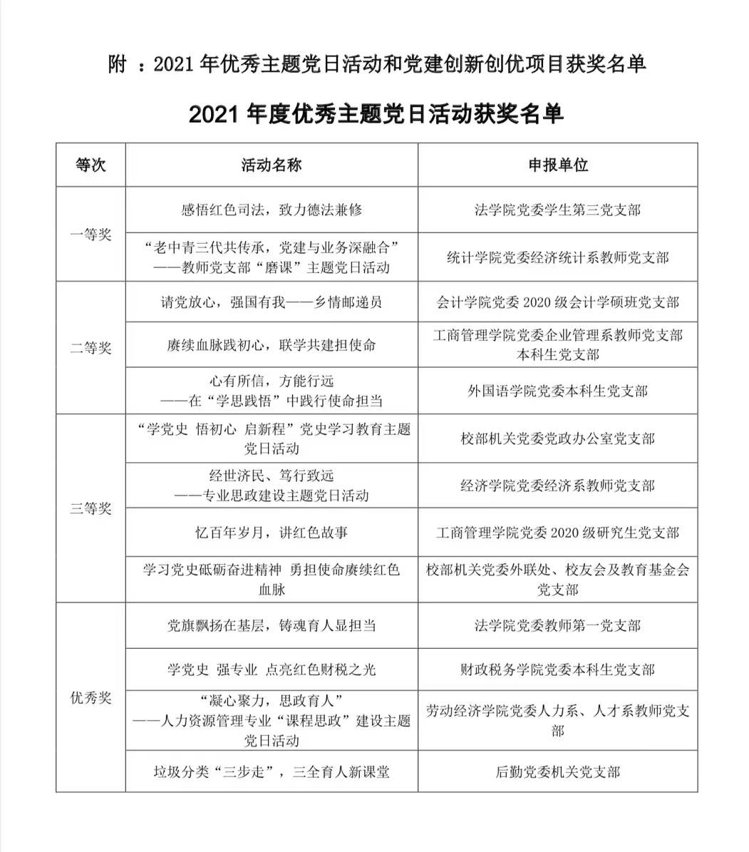
学校各二级党组织及各基层党支部共申报2021年度主题党日活动31项。经过初评小组初审,共有13个主题党日活动进入终审答辩。我支部申报的题为“党旗飘扬在基层,铸魂育人显担当”的主题党日活动,顺利通过初评进入答辩环节;支委魏庆坡老师代表支部参加了答辩。最终获得校2021年度优秀主题党日活动优秀奖。
会上韩宪洲书记强调,开展主题党日活动、创建党建创新创优项目要明确三个目的。一是党建工作一定要结合和引领中心工作,要眼光聚焦。主题党日活动要“选小题目,做大文章”,选题要聚焦,要以“一天”或“一个”活动为主题开展党日活动。党建创新创优项目要结合党建和学校事业发展实际,制定立项方向和选题。既要有理论的思考,也要有实践的探索,基层党支部要坚持问题导向、着力解决实际工作中遇到的难题;二是要积极探索新时代基层党建的特点,要弄清党建与事业发展的关系,直面基层党建的薄弱环节,不断加强自身建设;三是要促进主题党日活动和党建创新创优项目的可持续性,不断提升基层党组织的组织力、创造力、凝聚力和战斗力。
通过参加此次评选,我们学习了其他优秀基层支部的先进做法,对开展主题党日活动、创建党建创新创优项目有了更深刻和系统的认识,对未来更好地开展活动也更有底气和信心。

主题党日成绩.jpg
我要评论 (网友评论仅供其表达个人看法,并不表明本站同意其观点或证实其描述)
全部评论 ( 条)