| 英语学院团委2020年“对标定级”工作圆满完成 - 上海外国语大学英语学院三全育人综合改革试点院(系) - 思政网育人号 - 全国高校思想政治工作网
导语
为进一步改进提升基层团组织规范化建设,不断增强基层共青团组织力,促进团的组织建设成果转化,引导团员青年自觉践行社会主义核心价值观,英语学院团委积极响应团市委、校团委的号召,于2020年11月扎实开展“对标定级”工作,本、研各团支部积极响应,配合提交述职考评等材料。
一、 细化标准,规范程序
为建立基层团组织规范运行、对标定级的常态化机制,探索基层团组织星级创建评定工作,“对标定级”工作在每年第四季度针对成立6个月及以上的团支部开展,从而进一步加强基层团支部建设,不断增强团支部的组织力和工作活力。
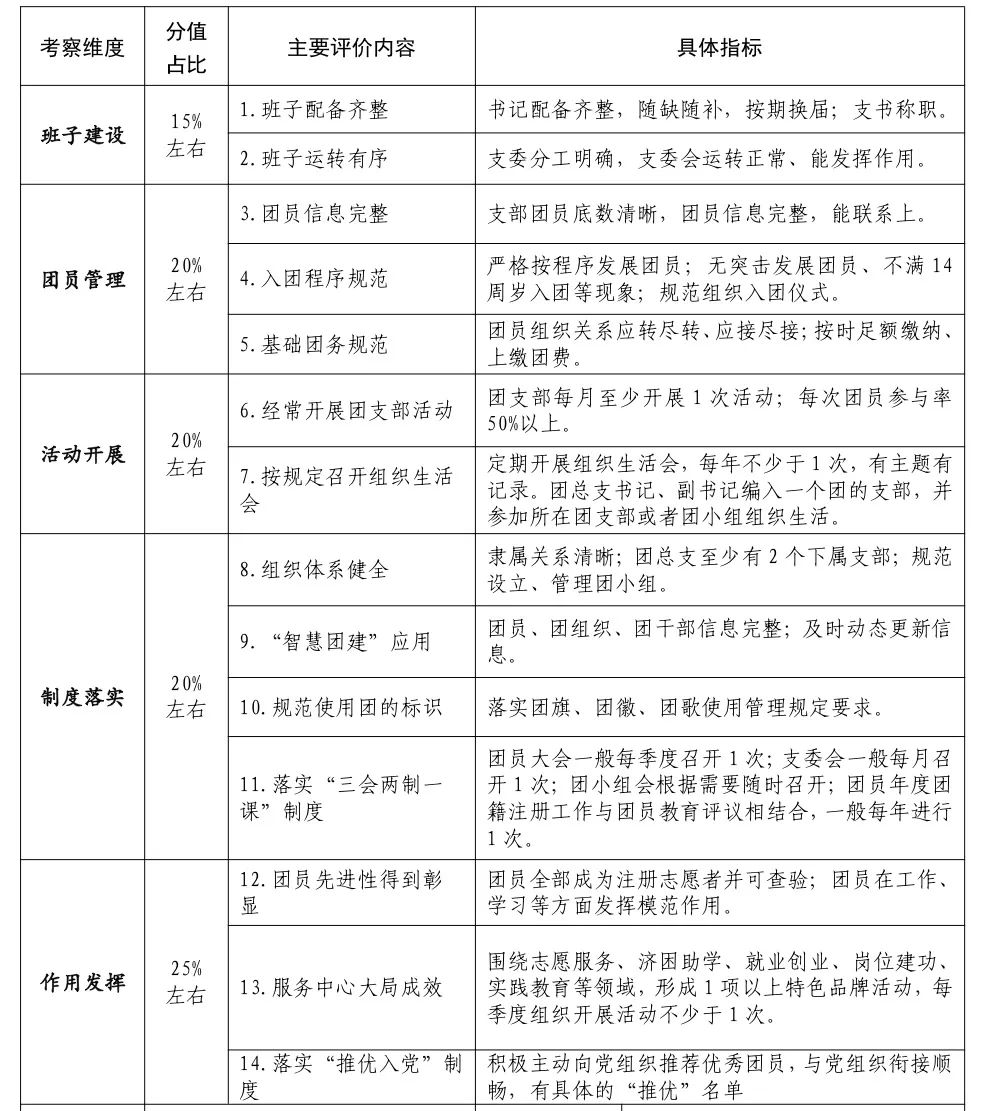
“对标定级”工作涵盖三个工作要求(团支部对标自评、院系团委复核认定、校团委组织抽查评估)和三个工作机制(分级负责、评议考核、激励约束),各团支部将依照详细的标准和规范的步骤进行定级。

二、 支部自评,团委复核
前期清查
11月10日前,英语学院团委清查团支部底数,更新“智慧团建”团干部信息,确保所有团支部运行机制顺畅。
支部自评
11月16日前,各团支部通过专题组织生活会等形式,对照团支部“对标定级”参考标准填写评议表,完成自评定级。
团委复核
11月16日-27日,英院团委结合各团支部述职评议情况,对照团支部对标定级评议表和参考标准完成复核认定,并在“智慧团建”系统记录其星级。
三、5星团支部结果公布
英语学院团委采取“三必核、三必听”方式,核对“智慧团建”系统数据、核验团支部工作手册、核查自评结果真实度,听取支部委员会述职、团员青年意见、同级党组织评价,完成“对标定级”工作。经英院团委复核评定,以下团支部被评为“5星团支部”:
英语专业2018级3班团支部
英语专业2017级2班团支部
英语专业2017级4班团支部
英语专业研究生2019级1班团支部
英语专业研究生2019级2班团支部
英语专业研究生2019级5班团支部
恭喜以上优秀团支部获得“5星团支部”,希望其他团支部对标对表,再接再厉!
结语
英语学院团委注重加强团的基层建设,以党建带团建,开展基层团务培训,落实“三会两制一课”制度,定期对各支部主题团日活动进行指导和总结,有序开展“青年大学习”和“一团一品”争创,深耕团支部“组织力”建设,打造基层坚强战斗堡垒。同时,引导广大青年团员积极投身志愿服务和创新创业,设立线上宣传平台“英华青年说”专栏,以实践育人为载体,培养具有家国情怀,担当民族复兴大任的新时代青年。
我要评论 (网友评论仅供其表达个人看法,并不表明本站同意其观点或证实其描述)
全部评论 ( 条)