| 口译研究沙龙12月份讲座顺利进行 - 上海外国语大学英语学院三全育人综合改革试点院(系) - 思政网育人号 - 全国高校思想政治工作网
12月26日晚,口译研究沙龙系列讲座(2022年第8期)在腾讯会议平台顺利进行。本期沙龙主讲人为深圳大学外国语学院三级教授张吉良博士,近百位师生参与了本期沙龙活动。

本期沙龙以“滴水穿石、润物无声——口译训练材料的选择与思政教育”为主题,涉及当前外语专业学生的思政状况、口译训练过程中思政材料的选择、相关训练成效和社会意义等话题。
张教授首先从教育部要求出发,指出人才培养的应有之义是帮助学生塑造正确的世界观、人生观、价值观。张教授认为,在外语口译课堂上贯彻思政方针,可以利用其自身特点。例如,口译训练素材讲求实效性和时代性,对材料加以选择,就能实现口译技能和思政素养双提高。不过,张教授也强调,思政材料要让学生“喜闻乐练”并取得理想训练成效,应以娓娓道来的讲述代替政治口号的宣示和长篇大论的灌输,才能增强学生的政治认同、思想认同和情感认同。
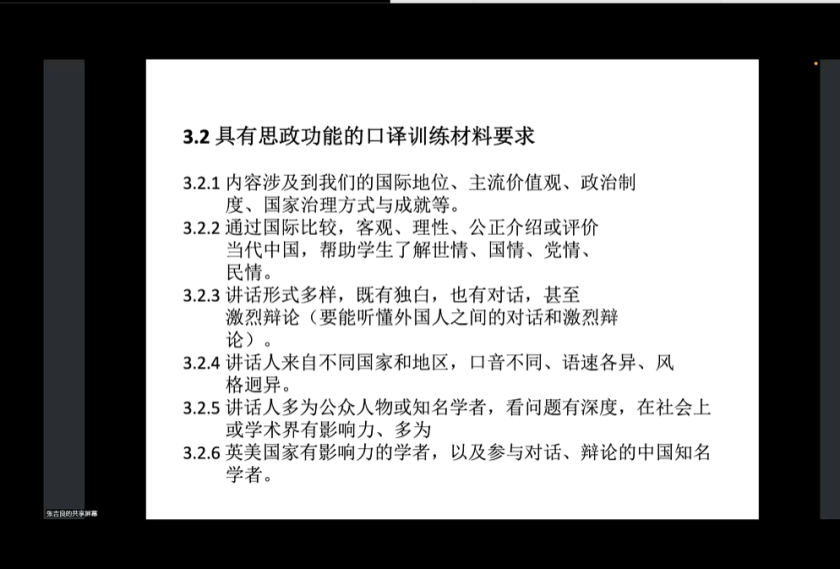
随后,张教授结合研究和实践,介绍了一类具有鲜明思政色彩的外语教学素材:英语讲话视频。他表示,了解中国,一种非常有说服力的方式是从他者的角度来评价和描述中国。例如,国外著名学者以及国际友人在各种论坛和媒体节目中的讲话,中国学者在国际论坛、辩论会或系列视频节目中所作的英语发言等。结合口译训练的特点和思政需求,张教授表示相关材料可满足以下要求:话题涉及到我国的国际地位、主流价值观、政治制度、国家治理方式与成就等;内容应通过国际比较,客观、理性、公正地介绍或评价当代中国;讲话形式多样,既有独白,也有对话,甚至激烈辩论;讲者也应来自不同国家和地区,口音不同、语速各异、风格迥异,多为公众人物或知名学者,他们看问题往往较有深度,而不是泛泛浅谈。
谈到具体如何选择话题和素材,张教授以“中国崛起”“民主”“贤能政治”和“脱贫攻坚”四个训练主题为例,详细介绍了如何从海量的英语互联网资源中,挑选合适的训练材料,帮助学生认识中国、放眼世界。张教授表示,经过如此一段时间的训练,学生应具备更为宏观的国际视野,对中国国情有了更加客观、理性、全面的了解;与此同时,学生对英语学术报告和激烈英语辩论的听辨、表达能力也应有明显提高,课堂和课后训练均能够热情高涨。
本次口译沙龙着眼于国家发展、社会建设,与思政紧密结合,对外语教学深具指导意义,在与会老师和同学们的一致好评中顺利落幕。
主讲人简介
张吉良,毕业于上海外国语大学高级翻译学院,获翻译学(口译研究)博士学位。现为深圳大学外国语学院三级教授,兼任深圳市翻译协会会长、中国译协理事。研究领域为巴黎释意学派口译理论及会议口译理论与教学。长期从事英语专业口译教学工作,创办深圳大学本科“英汉高级口译实验班”,并取得良好育人成效。
我要评论 (网友评论仅供其表达个人看法,并不表明本站同意其观点或证实其描述)
全部评论 ( 条)