原文链接:
http://news.xaufe.edu.cn/info/1010/16597.htm
http://jiaowu.xaufe.edu.cn/info/1106/4006.htm
我校6项成果荣获陕西省2021年高等教育教学成果
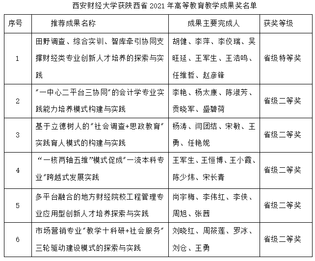
2022年5月26日,陕西省人民政府办公厅发布《关于表彰陕西省2021年高等教育教学成果奖获奖项目的通报》(陕政办函〔2022〕64号),我校6项教学成果获省级教学成果奖,其中省级特等奖1项,省级二等奖5项。

陕西省高等教育教学成果奖是我省高等教育领域中最高奖项,旨在表彰全省高等教育教学改革与实践取得的创造性成果。本届全省共授予59项成果为陕西省2021年高等教育教学成果奖特等奖,授予89项成果为陕西省2021年高等教育教学成果奖一等奖,授予202项成果为陕西省2021年高等教育教学成果奖二等奖。按照省教育厅限额,我校择优推荐10项校级教学成果申报省级教学成果奖评选,最终取得了6项省级教学成果奖的好成绩。
开展教学成果奖励工作,是牢固确立教学工作中心地位,提高教育教学质量的重要举措。本次获奖项目是我校高等教育工作者经过多年努力取得的创造性成果,充分体现了我校教师在立德树人、严谨笃学、教学改革方面所取得的重大进展和成就。希望获奖集体和个人珍惜荣誉、再接再厉、不断进取,发挥在提高人才培养质量上的引领、示范、辐射作用。我校将以习近平新时代中国特色社会主义思想为指导,以习近平总书记来陕考察重要讲话重要指示精神为遵循,进一步深入贯彻党的十九大和十九届历次全会精神,健全教学成果统筹培育、表彰激励、推广应用机制,深化教育教学综合改革,奋力推进高等教育内涵式发展,切实提高人才培养质量,为服务陕西经济高质量发展提供更多人才保障和智力支持。
作者:教务处 编辑:罗楠 来源:西财大新闻网

此次省级教学成果奖评选中,由市场营销系党支部书记、专业负责人刘晓红带队的团队获得二等奖。
教学成果在前期校级优秀教学团队基础上,总结多门校级课程建设经验、创新混合式教学推动课堂改革。为学生构建“营销理论知识+营销策划能力、业务操作能力+综合素质”的课程教学平台。以学生为中心,教师结合科研及时更新教学内容,带领学生多渠道实践,引导学生自主探究学习服务社会,提升双创能力。教师科研项目与社会服务融入教学实践,进行教学方法、教学手段的创新和考试改革。通过线上线下混合式的课堂教学、自主学习、综合实践,提升学生知识、能力、素质的培养;提高教师教学能力、提升并形成稳定的省级教学团队。凝练“校级—省级”一流课程建设、教材建设、课程思政、双创实践的以点带线至面一流本科专业建设特色,探索形成“教学+科研+社会服务”三轮驱动的市场营销专业建设模式,满足社会发展和国民经济建设的对人才培养的需要。在专业建设理论上有创新,对专业建设实践具有示范作用,深化本科教育教学综合改革,提升本科人才培养质量,落实推进“新文科”建设。
我要评论 (网友评论仅供其表达个人看法,并不表明本站同意其观点或证实其描述)
全部评论 ( 条)